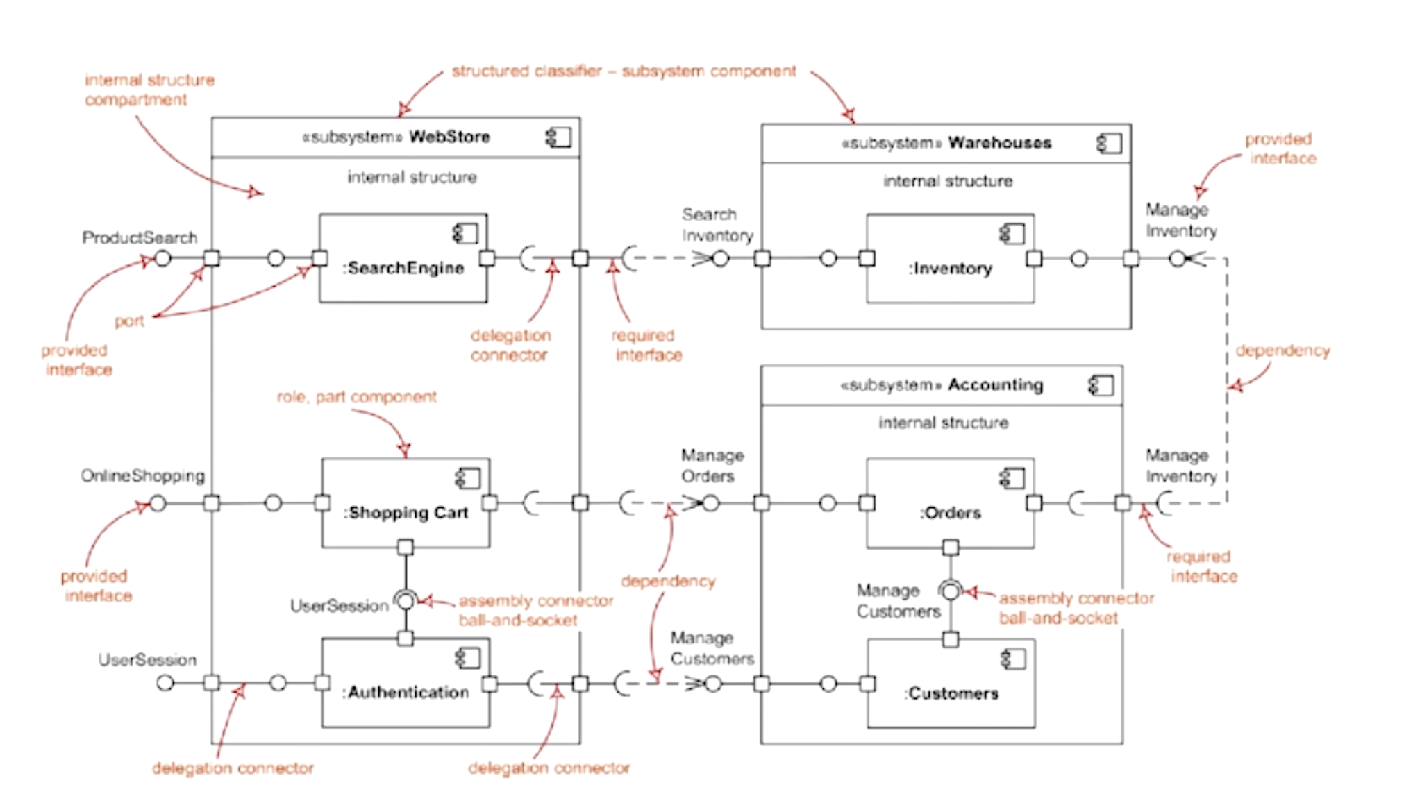
UML Components

독립적인 개발 단위
- 클래스들이 모여져 있는 집합
- interface(Provided interface, Required interface)를 통해 상호작용

Interface 표현
1. Ball and socket symbol (가장 많이 씀)
- O 이 Providede interface(input), ( 이 Required interface(output)

- 아래에서 첫번째 diagram은 각 컴포넌트가 멀리 떨어져있을 때 사용(dependency line으로 이어줌)

※ Ports Structure
- 연관성있는 것들을 묶어 (Ports) 표현
- Port가 한 면에 여러개가 있어도 됨

※ Internal Structure
- 컴포넌트 내부의 Class(Object) diagram 작성 → 정확히는 Composite structure diagram이 됨

2. Stereotype notation
- dependency 선으로 표현


3. Text listings
- realizations : 컴포넌트를 realization할 때 사용하는 것 (ex. class명)
- artifacts : 패키지가 직접 들어가 있는 곳


※ Object 단위(Parts)로도 표현 가능

Connector
컴포넌트끼리 외부에서 연결할 때는 Provided, Required로 연결하면 되지만,
내부(서브) 컴포넌트 연결할 때는 아래 방법을 사용
1. Delegation connectors : 외부 컴포넌트 ↔ 내부 컴포넌트 연결
2. Assembly connectors : 내부 컴포넌트 ↔ 내부 컴포넌트 연결

예시)



반응형
'💻 개발IT > UML' 카테고리의 다른 글
| 6. Activity Diagram (0) | 2022.02.26 |
|---|---|
| 5. Statechart Diagram (0) | 2022.02.26 |
| 4. Sequence Diagram (0) | 2022.02.25 |
| 3. Class Diagram (0) | 2022.02.25 |
| 2. Use Case Diagram (0) | 2022.02.25 |
| 1. An Introduction to UML (0) | 2022.02.08 |