Use Case
- := Functional Requirement
- 목표를 충족시키기 위해 시스템을 사용하는 사용자들의 text stories (시나리오)
- 요구사항을 식별하고 분석하는 메커니즘으로 사용 (OOAD, SASD 모두 사용)
- 3가지 format level로 작성
- brief (3~4줄로 간단하게 작성)
- casual(OOA단계에서 detail한 정보)
- Main Success(가장 많이 발생. 큰 길), Alternate(자주 발생하지 않지만 목표가 동일. 샛 길) 시나리오 나눠서 작성
- Exceptional (예외 발생) 시나리오도 optional하게 작성
- fully dressed(OOD할 때 더 detail한 정보)

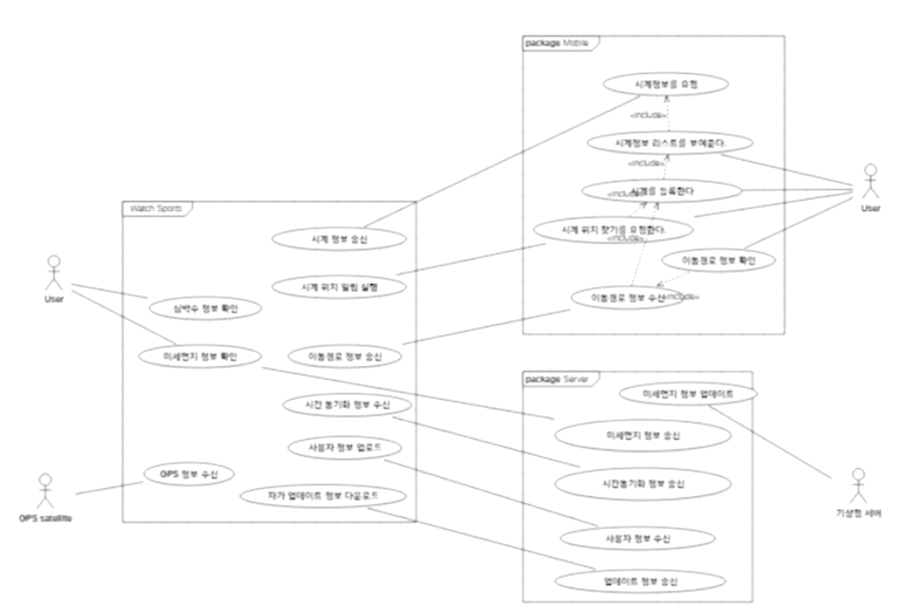
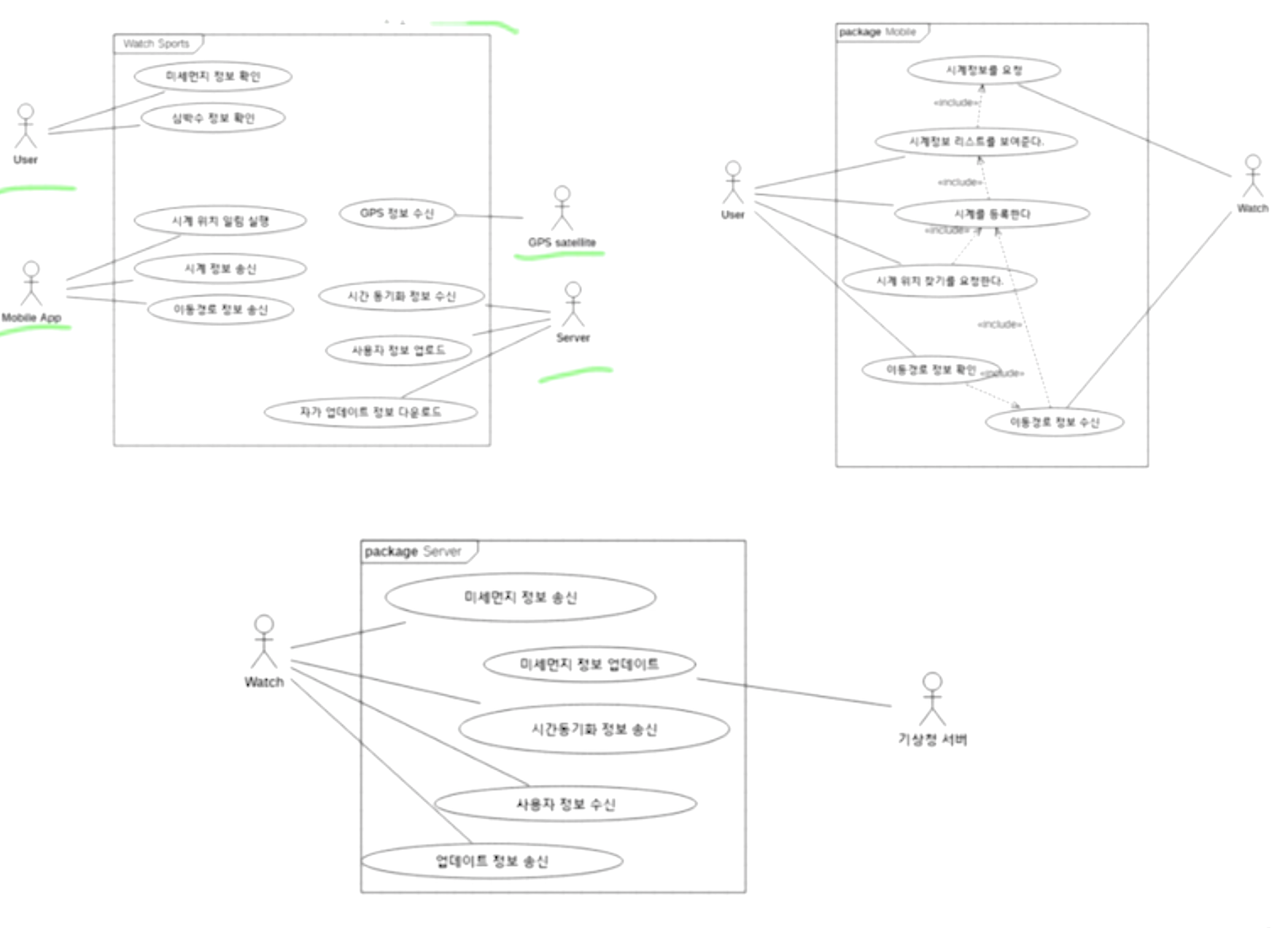
Use Case Diagram

- use case와 actor들과 그들의 관계를 표현한 그림
- A summary of all use cases
- System context diagram
- 시스템의 바운더리(네모 박스)를 나타낼 수 있음
- 요구사항 식별 과정에서 그림
- 구성요소
- Scope
- Use case를 모아둔 네모 박스
- 시스템 범위를 나타냄
- Actor
- 사람으로 표현하거나 class처럼 <<actor>> 작성해도 됨
- 종류
- Primary Actor
- 시스템을 사용하는 액터
- 보통 왼쪽에 위치
- Secondary Actor
- 시스템과 상호작용하는 외부 시스템
- Supporting Actor
- 보통 오른쪽에 위치
- Offstage Actor
- 보통 오른쪽에 위치
- Primary Actor
- relationship
- association : actor가 use case를 사용하는 것
- include : 한 use case가 다른 use case 기능을 요청할 때 (참고 : https://jhnyang.tistory.com/374)
- generalization : 일반화 관계
- extend : 특정 경우에만 실행되는 기능
- Scope
- 그리는 순서 : actor 식별 → use case 식별 → relation 정의
Case Study: The NextGen POS System
예제 : 판매 프로세스
- brief use case 예시

- Fully Dressed Use case 예시



작성 가이드라인
1. Essential Style로 작성
- concrete action보다는 사용자 의도와 시스템 책임을 표현하는 것
- UI Free한 스타일로 작성 (HW, SW independency)
- 예시

2. Black-box Use case로 작성
- 시스템의 내부 working을 설명하지 말 것
- 예시








반응형
'💻 개발IT > UML' 카테고리의 다른 글
| 7. Component Diagram (0) | 2022.02.26 |
|---|---|
| 6. Activity Diagram (0) | 2022.02.26 |
| 5. Statechart Diagram (0) | 2022.02.26 |
| 4. Sequence Diagram (0) | 2022.02.25 |
| 3. Class Diagram (0) | 2022.02.25 |
| 1. An Introduction to UML (0) | 2022.02.08 |