Interation Diagram
메시지들 통해 객체들이 상호작용하는 것을 보여주는 다이어그램
- Sequence diagram (주로 사용) : 시간 흐름에 따라 상호작용을 보여줌
- Communication diagram : 시간 흐름보다 객체의 상호작용을 집중하여 보여줌
- Timing diagram
- Interaction Overview diagram

Sequence Diagram
1. Notation
- Lifeline boxes and lifelines : object, class, subsystem, component 등
- Singleton obejct면 우측 상단에 1 작성
※ metaclass : instance object가 없는 경우 (abstract ...)

- Messages : role 간의 화살표
- 보통 instant한 시간(전송시간 없음)에 return 된다고 수평선으로 작성
- 순서

- 타입
※ thread만 async message로 표현됨 (나머지는 sync, response(ack) message)


- Syntax

- 예제
doA, doB, doC, doD 모두 Sale에 구현되어있음

2. Instance Creation and Destruction
항상 점선으로 표현하고 점선 중앙에 object(Lifeline box)가 그려져야 함

<<destory>> 메시지를 작성하고 Lifeline에 X 표시

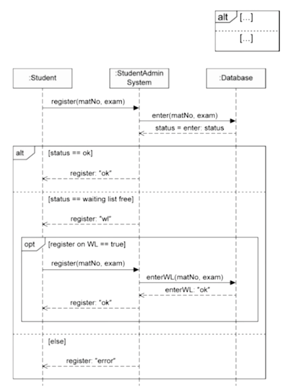
3. Combined Fragments and Operators
보통 상단의 4가지 기능 사용하고 나머지는 MSC에서 주로 사용

- alt Fragment (alternative) := switch 문
- [ ] 내부에 condition 작성
- nesting 할 수 있음

- opt Fragment := else없는 if문
- loop Fragment


- break Fragment
- break 조건에 true라면 상위 Fragment box 밖으로 나가게 됨 (상위 Fragment가 없으면 전체 시나리오 종료)

- seq Fragment
- 대부분 T01로 생각하겠지만 seq가 적혀있으면 다른 순서(T02, T03...)도 고려하라는 의미!

4. Interaction Reference
sd라고 적힌 sequence diagram을 다른 시나리오에서 ref라고 적어서 사용할 수 있음





모두 책 저자 답안






반응형
'💻 개발IT > UML' 카테고리의 다른 글
| 7. Component Diagram (0) | 2022.02.26 |
|---|---|
| 6. Activity Diagram (0) | 2022.02.26 |
| 5. Statechart Diagram (0) | 2022.02.26 |
| 3. Class Diagram (0) | 2022.02.25 |
| 2. Use Case Diagram (0) | 2022.02.25 |
| 1. An Introduction to UML (0) | 2022.02.08 |